Loading...
057 2 222 443 vishakabmmvbwela@gmail.com

Administration

Meet our dedicated leadership and administrative team guiding the school forward.

Principal

Mrs. T.M.R.D Abekoon

SLPS-I

The Principal

Principal’s Message

"It is with great pride that I welcome you to our school. Our mission is to nurture young minds with knowledge, discipline, and values that empower them to become leaders of tomorrow."

We are committed to academic excellence, character development, and community service. Our dedicated staff and supportive administration ensure that every student thrives in a safe and inspiring environment.

Vice Principals

Vice Principal
Miss. E.W.A.M Nilanthi

SLPS-II

Vice Principal - Academic

Vice Principal
Mr. L.M.N.P Sumanasekara

SLPS-III

Vice Principal - Administration

Vice Principal
Mrs. R.M.D.P Rathnayaka

SLPS-III

Vice Principal - Extra Curricular

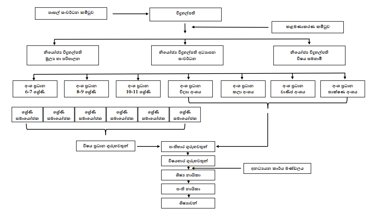
Administration Hierarchy

Administration Hierarchy